重磅:科学家找到阿尔茨海默病的“内置刹车系统”

IT之家 11 月 7 日消息,11 月 5 日发表在《自然》(Nature)上的突破性研究颠覆了对阿尔茨海默病(AD)的传统认知,揭示了大脑免疫细胞“小胶质细胞”(microglia)在阿尔茨海默病中的双重角色,它们不仅是破坏者,更可以是关键的保护者。

IT之家注:“小胶质细胞”是大脑中主要的免疫细胞,如同身体其他部位的免疫细胞一样,负责巡逻、清除废物和应对损伤。过去多认为它们在阿尔茨海默病中主要起破坏作用,但新研究发现它们也能扮演保护角色。

这项由德国马克斯・普朗克研究所主导的研究证实,小胶质细胞在特定条件下能主动抑制神经炎症,延缓疾病进程,为阿尔茨海默病的治疗提供了全新思路。

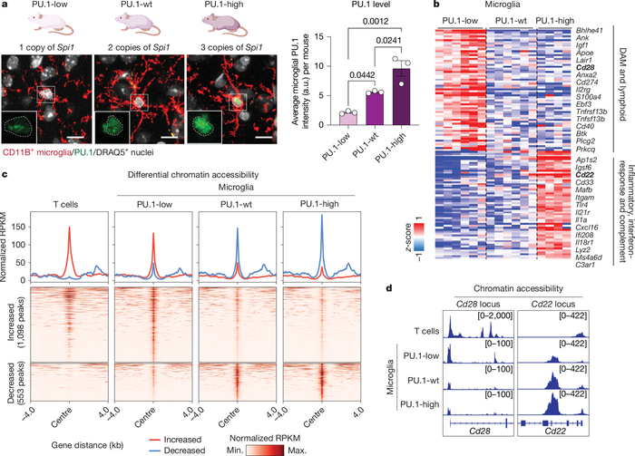
研究团队通过阿尔茨海默病小鼠模型、人类细胞及大脑组织实验证明,降低一种名为 PU.1 的免疫调控因子的表达水平,是激活小胶质细胞保护功能的关键。然而,PU.1 如何精确调控小胶质细胞功能,进而影响病程进展的分子通路一直不为人知。

为解答这一问题,研究团队结合了分子分析、小鼠基因编辑及人类脑组织分析,成功绘制出 PU.1 的核心调控通路。

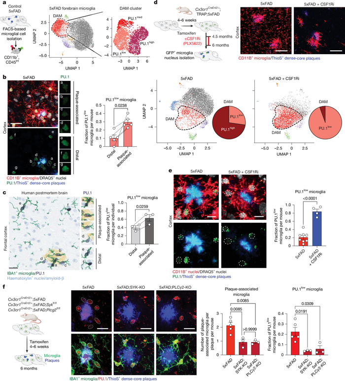
他们发现,当小胶质细胞表面的斑块感应受体(如 TREM2)被激活后,会启动一个信号级联反应,从而降低细胞内 PU.1 的水平。

PU.1 水平的降低会进一步激活一种名为 CD28 的分子,最终将小胶质细胞“切换”到一种具备强大神经保护能力的模式。

研究团队发现,CD28 在这些保护性小胶质细胞中扮演着至关重要的“开关”角色。当研究人员从这部分细胞中移除 CD28 后,其保护作用完全消失,大脑内的炎症反应急剧放大,同时淀粉样蛋白斑块的积聚速度也显著加快。这一结果清晰地表明,CD28 是维持小胶质细胞保护功能不可或缺的一环。

该研究的资深作者安妮・谢弗(Anne Schaefer)表示:“这一发现证明了小胶质细胞具有非凡的可塑性,它们并非只是阿尔茨海默病中的被动破坏者。”

资深合著者艾莉森・戈特(Alison Goate)补充道,这项成果也从机理上解释了为何编码 PU.1 的基因(SPI1)变异与阿尔茨海默病风险降低有关。新发现的 PU.1–CD28 信号轴,为理解大脑的保护性免疫反应提供了分子框架。

IT之家附上参考地址

免责声明:

1、本网站所展示的内容均转载自网络其他平台,主要用于个人学习、研究或者信息传播的目的;所提供的信息仅供参考,并不意味着本站赞同其观点或其内容的真实性已得到证实;阅读者务请自行核实信息的真实性,风险自负。